为深入贯彻落实以人民为中心的发展思想,进一步便利群众咨询法律法规政策,畅通物业领域问题诉求渠道,高效推进物业领域诉求办理工作,破切实解决群众在物业管理中遇到的急难愁盼问题,推动物业服务提质增效,提升群众满意度,现向社会公开发布新疆维吾尔自治区物业主管部门咨询投诉电话及邮箱、自治区物业服务企业服务行为负面清单2.0(详见附件1、附件2)。咨询投诉电话及邮箱重点受理群众关于物业管理政策咨询以及以下五个方面的投诉。
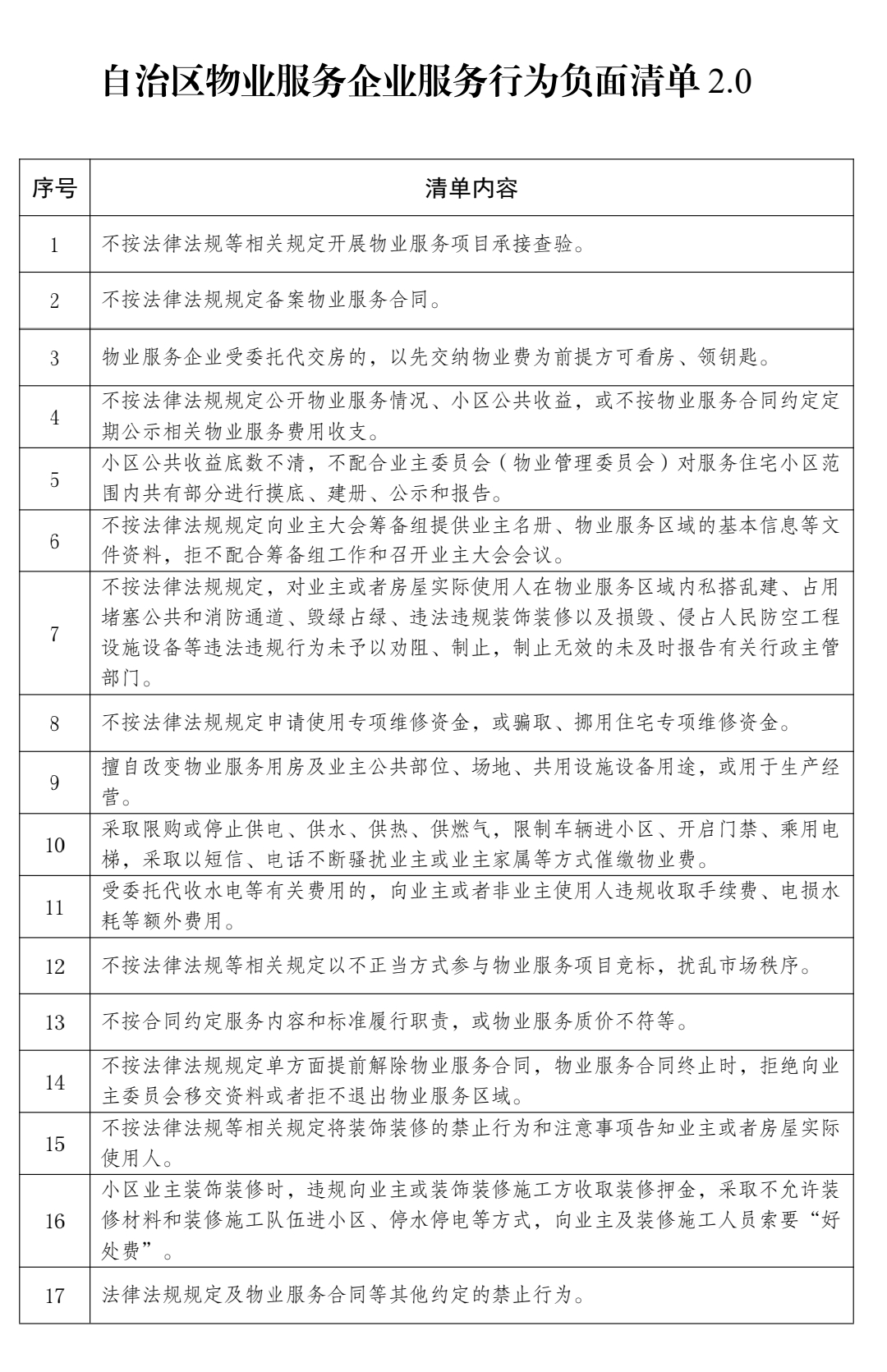
1.住宅小区物业服务质价不符问题。未按照物业服务合同约定的服务内容和标准提供服务;未履行信息公开和报告义务;未履行对物业服务区域内违法违规行为的巡查、劝阻、报告义务。
2.公共收益管理不规范问题。小区公共收益底数不清,管理不规范;擅自利用小区公共部位经营;未公示公共收益收支情况;违规侵占小区公共收益等。
3.维修资金管理使用不规范问题。
4.共用设施设备维护不到位问题。对共用设施设备管理不善,巡查不规范,维护保养不到位,维修不及时。
5.其他问题。物业服务合同终止后,物业企业拒不退出物业服务项目;采取停止供水、供电、供气、供热,限制开启门禁、乘用电梯、停放车辆等方式催缴物业费;未按规定要求移交物业管理用房或擅自改变其用途等问题。


自治区住房城乡建设厅
2026年3月27日

